Runtime Tables
Job Related Runtime Tables

Non-Job Related Runtime Tables

ACT_RU_ACTINST

ACT_RU_DEADLETTER

ACT_RU_ENTITYLINK

ACT_RU_EVENT_SUBSCR

ACT_RU_EXECUTION
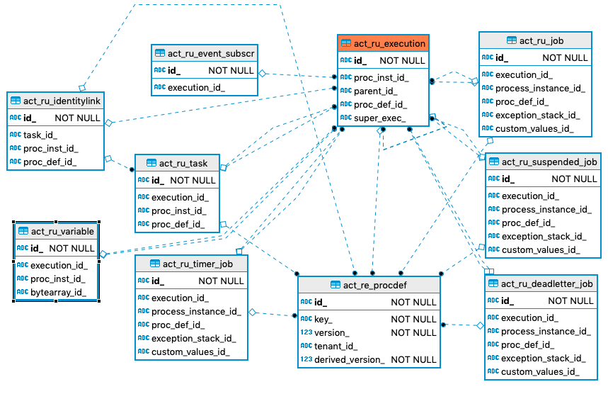
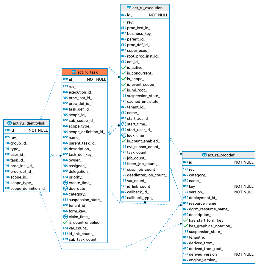
NOTE: Because of space issues this diagram only shows the fields that are used as keys in each table. For a complete list of columns view the individual tables.

ACT_RU_HISTORY_JOB

ACT_RU_IDENTITYLINK

ACT_RU_JOB

ACT_RU_SUSPENDED_JOB

ACT_RU_TASK

ACT_RU_TIMER_JOB

ACT_RU_VARIABLE
